近日,中西医结合医院方唯意研究员和学校兼职博士生导师、云南省肿瘤医院宋鑫教授课题组在肺腺癌的miRNA分子机制研究中取得新突破。研究成果"miRomics and proteomics reveal a miR-296-3p/PRKCA/FAK/Ras/c-Myc feedback loop modulated by HDGF/DDX5/β-catenin complex in lung adenocarcinoma."在线发表于美国癌症研究协会AACR出版集团收录杂志《Clinical Cancer Research》(肿瘤学Ⅰ区杂志,2017年影响因子9.619)。论文第一作者为我校已毕业2011级硕博连读生付桥粉博士;宋鑫教授、刘真教授和邓晓洁博士生为并列一作;方唯意研究员为通讯作者。
肺腺癌(lung adenocarcinoma)是肺癌的一种,属于非小细胞癌。不同于鳞状细胞肺癌,肺腺癌较容易发生于女性及不抽烟者。自上世纪70年代开始, 肺腺癌的发病率迅速增加,目前已取代肺鳞癌成为最常见的肺癌病理类型。目前,关于肺腺癌发病机理一直有待进一步明确。
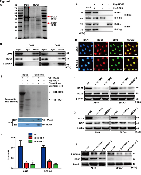
该团队研究发现,miR-296-3p抑制肺腺细胞生长和转移并诱导顺铂化疗敏感性。机制分析显示,miR-296-3p通过直接靶击PRKCA,失活FAK/Ras/c-Myc信号,并反馈诱导自身表达,形成变异环路。研究发现,HDGF、DDX5和β-catenin之间发生结合,形成复合物,从而调控miR-296-3p/PRKCA/FAK/Ras/c-Myc反馈环路,促进肺腺癌发病过程。研究探讨了miR-296-3p在肺腺癌中的表达以及与临床参数和预后的关系,并分析了其与PRKCA、HDGF和c-Myc在肺腺癌的表达相关性。此课题是在国家自然科学基金委与云南省联合基金(No.U1502222)和广东省自然科学基金重点项目(No.2015A030311005)下完成的。该团队的研究成果为肺腺癌发生发展的分子机制研究提供了新思路,可能为肺腺癌治疗提供新的靶点。

